在之前写过的“翻车合集”系列中,我们聊过自媒体小编和直播间的花式翻车,今天就再来聊一下客服。
客服日常工作直面消费者,处理各种咨询与投诉,一旦工作中出现一些响应滞后、权限不足无法处置等问题,都容易造成消费者的不满。
客服“翻车”的姿势千奇百怪,今天这篇内容就聚焦于“危害”最直接、也最容易引发争议的客服神回复。
如今,各家的客服都顶着品牌的头像,一言一行也都会被视作品牌的态度。
消费者和客服的对话易保存,易传播,吃瓜群众甚至不需要了解事件的前因后果,往往“开局一张图”就足以“定罪”了。
另一方面,消费者对客服工作的专业性会抱有期待,总希望客服能解决全部的问题;同时也可能把自己和客服直接预设成对立立场,觉得客服会敷衍、推诿、回复的时候缺乏诚意。
一旦客服的回复不能解决消费者的问题,或是不经意“印证”了某些对立的预设,用户的不满就可能瞬间引燃,直接从客服上升到品牌,等到了这个地步公关再想来补救,基本已经为时已晚。
给大家整理了一系列客服的“神回复”,真的,都别再这么回了!
01
林清轩已离职客服
“你赶着投胎啊”
第一类客服的“神回复”最为简单粗暴,就是客服抛开了岗位职责,直接对消费者进行情绪宣泄,甚至是辱骂。
2024年10月25日,有消费者称在林清轩官方旗舰店联系客服催促物流更新时,得到了客服“你赶着投胎啊”“不要就退款,林清轩不差你一个人的”的回复。

还有网友晒出更多聊天截图,这位林清轩客服还表示,客服主管与外包劳务老板存在不正当关系,开除员工并且一分钱工资没给。

从聊天的内容中可以基本猜测一下,应该是这位客服遭到了某些不公平待遇,一气之下才对消费者发表了一系列辱骂言论和公司内部的争议,把品牌直接推上了风口浪尖。
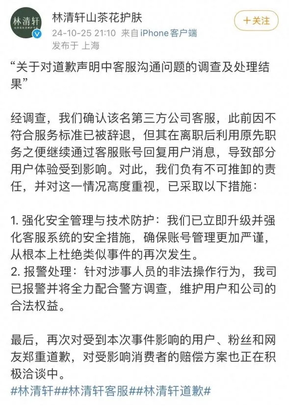
2024年10月25日,林清轩官方微博发布声明,承认做出不当回应的是已经离职的第三方公司客服,已经报警处置。林清轩已经立即强化客服系统的安全措施,对受到影响的的消费者感到抱歉,并正在积极洽谈赔偿方案。

企业或许无法完全杜绝存在“心怀不满”的离职员工,试图“打击报复”公司,但至少可以在员工离职后,及时关闭所有的工作权限。
别再让有心人钻了空子闹事了!
02
哪吒汽车电话客服
情绪失控辱骂车主
2025年2月3日,一位哪吒汽车车主因车辆保养问题,致电哪吒汽车官方400电话咨询。
哪吒电话客服在正常处理车主的问题后,突然情绪失控,开始抱怨、辱骂消费者:“一直问我怎么处理,处理你奶,我怎么知道怎么处理?烦死了。”
这位车主恰好没有及时挂断电话,这段客服情绪失控的语音就这样被车主录了下来挂到网上。
比起冰冷的文字,富有情绪的录音,显然杀伤力更大一点。
2月8日,哪吒汽车相关负责人回应媒体称,该名员工因春节期间连续值班,情绪有所波动,因此发表了不恰当言论。公司目前已对涉事人员作出停职处理,并启动相应处置程序。
客服因为春节连续加班情绪失控,站在打工人的立场是可以理解,甚至还会有点心疼。
但是站在车主的视角,正常咨询问题,结果遭到客服的无端辱骂,体验也的确非常糟糕。
哪吒客服的情绪失控,不仅会引发车主对哪吒客服专业度的质疑,要是再往上抬一层,公众和加班客服共情上的话,可能还会被解读成哪吒“压榨客服加班”,压榨打工人这口锅也要被扣上了。
要不,还是给客服创造一个更舒适的工作环境,更合理的排班时间,让客服工作时,尽量保持情绪稳定吧。
03
优乐博专卖店客服
自动回复侮辱性语句
除了真人客服可能会“乱发言”外,就连后台设置的客服自动回复,也可能被“动过手脚”。
2025年10月27日,有网友在小红书爆料称,在京东平台的“UREBOTURB优乐博专卖店”中,若消费者点击了商家预设的智能客服问题,便会触发带有侮辱性话术的自动回复。

事件曝光后,涉事店铺已迅速关闭。由于这个品牌过于小众,甚至还有网友猜测,率先在网上爆料的网友,可能就是这个客服自导自演发出来的……

有的时候还是要感叹,这些客服都是和公司有什么仇什么怨,要如此置公司于死地。
也会怀疑这些公司的内部管理,就真的没人发现有员工偷偷在客服后台,动了这么明显的手脚吗?
04
罗马仕客服
“你都用回本了”
除了客服情绪化的“神回复”,客服正经解决问题时,沟通上的不恰当表达也会翻车。
2025年6月,充电宝品牌罗马仕启动大规模召回计划,涉及产品数量高达50万台。
尽管罗马仕已经明确公示了召回产品范围与操作流程,但仍有大量消费者不理解召回的具体条款,或是仅凭“自己的充电宝无3C认证,带不上飞机”这一点,就要求客服办理退款。
在这种反复的沟通中,客服的耐心显然也是耗尽了,最终指责消费者“认识字么”,甚至给出建议:“最近风声紧,不带上飞机,你都用回本了”。


公众对罗马仕客服的回应也呈现两极分化:一方认为是消费者持续胡搅蛮缠、无视规则在先;另一方则指出,无论消费者态度如何,客服的回应,本身就缺乏专业素养,有失妥当。
这类情况的唯一解决办法,就是少说少错,全都按照标准话术回应问题,就能最大程度减少“自由发挥”翻车的几率。
05
ABC客服
“接受不了可以不买”
客服的回复还有可能“好心办坏事”,本意可能是想劝慰顾客,顺便再提供点情绪价值,结果一句话却劝出了新问题。
去年11月,多家卫生巾品牌被曝实际长度与标注不符,消费者们第一时间涌向各品牌客服,质疑产品“偷工减料”。
面对这个行业共性问题,各大品牌也都不傻,基本都及时准备了统一回应话术。总结起来就一个意思:产品严格执行国家标准,尺寸波动属于正常范围,不影响使用。

这类“体面”的客服回应,本不会出什么岔子。可偏偏有个品牌,明明手握标准答案,却还是没答好。
ABC洗护旗舰店的客服在回复完标准话术后,好死不死补了一句:“如果觉得接受不了可以不买”。

在众多体面、挑不出大毛病的统一话术中,ABC客服的这句显得格外刺耳,直接让ABC成为整个事件的典型代表。
消费者对卫生巾长度“偷工减料”的怒火,也大量集中倾泻到ABC身上。
你现在再问我去年12月,有多少卫生巾品牌因为长度问题“塌房”了,脑子里只能闪过一些模糊的名字,但是ABC这个名字,肯定是记得的。
ABC品牌不得不连夜发布道歉声明,承认客服回应不当并承诺整改。受此影响,ABC授权店和旗舰店的商品纷纷下架,即便后来ABC创始人邓景衡亲自出镜道歉,这场风波也未能完全平息。
在这种高关注度的舆论事件中,客服的一言一行躲不过被放大,曲解,甚至是恶意解读。
还是那句话,少说少错,别再多回,乱回了!
06
优酷购客服
“杨洋不爱你们”
还有的客服在面对消费者的询问时,不正面回答问题,还试图和消费者抖机灵,结果消费者根本笑不出来。
2025年9月17日,一位杨洋粉丝在“优酷购”平台询问客服“为啥别人都有亲签小卡,就杨洋的没有”时,客服没给出合理解释,反倒回了句“杨洋不爱你们”。
粉丝哪里能接受这种说辞,一点就炸,还把这段聊天截图爆在了微博。

其他的杨洋粉丝们也纷纷下场进行声讨,要求平台向杨洋公开道歉、公示客服追责结果,那些我们熟悉的退款,开发票等一系列维权流程,也被粉丝们迅速安排上。
9月17日晚八点,优酷购也迅速滑跪向杨洋本人及粉丝致歉,承认客服的言论“严重不当”,对涉事客服立即停职并辞退,之后全体客服也将开展专项培训,强化服务规范。

作为一家专门出售明星周边的购物平台,平台应该清楚粉丝群体的敏感点,但从客服这次抖机灵的话术来看,显然是缺乏最基本的认知。
“你家哥哥不爱你”这种话,是能直接对粉丝说的吗?
但凡换成“目前暂未接到相关通知”“后续有消息会及时同步”这类更稳妥、专业的回应,都不至于被粉丝群体骂个半死。
07
心相印客服
“补偿您1000元冥币”
另一类特殊情况是,明明发表不恰当言论的确实是品牌客服,但品牌方却解释,这些事不是真客服干的,而是遭遇所谓的“黑客攻击”或者“账号被盗”。
2025年5月8日,有网友在心相印官方旗舰店正常咨询商品促销活动时,遭到了客服的恶意辱骂和人身攻击,如“有本事你就去投诉,我们客服经常这样回复”“补偿您1000元冥币”。

这类非常明显的侮辱性回复内容被晒到网上后,越来越多的消费者表示遭到同一客服的无端攻击,截图中的内容也是不堪入目。

这一系列客服的炸裂言论很快与品牌形象绑定,不少网友认为,心相印客服莫名其妙的辱骂及“送冥币”的行为极为恶劣,纷纷表示将抵制心相印品牌。
2025年5月9日,心相印所属的恒安集团回应称,排查到涉事客服账号出现异常登录的情况,登录地点与工作地点不符,技术部门正进一步排查原因,对涉事消费者会做出相应补偿。
5月11日,心相印官方旗舰店相关人员再次表示,警方已介入调查并正式立案。
事发过去5个月了,整个事件就停留在了报警立案阶段,并没有什么调查的后续了。
08
海底捞客服
“换个鸡毛给你”
2025年8月24日,呼和浩特一位消费者在外卖平台咨询海底捞五塔寺小学店客服,是否可将128元“单人肥牛尊享套餐”中的肥牛换成蔬菜时,遭到客服使用“换个几毛给你”、“鸡毛”等低俗言语进行辱骂及开黄腔。


谁看都要说一句,多少有点太离谱了。
事件曝光后,门店负责人登门拜访致歉并向消费者退还了餐费,同时解释称门店账号于23日被来自广东的IP地址非法登录,系黑客冒充商家对多名顾客进行了辱骂。
海底捞官方微博也回应称已经报警处理,承诺将彻底查清事件全貌,对任何涉嫌违规、损害顾客权益的行为坚决追责。
海底捞口中的“IP地址非法登录”,“黑客攻击”的解释和上面心相印的情况十分类似,海底捞最后也没有公布所谓的调查结果。
品牌方不公布调查结果,一般就两种情况了,一种是确实查出来了,但是不想旧事重提,干脆就不公布了;还有一种情况就是查出来了,但并不是品牌方想要的结果,就直接按下去不再解释了。
咱也不知道真相究竟是啥,这个帽子就还是如品牌方所愿,扣在黑客头上吧。
09
瑞幸客服自动回复
写错易烊千玺姓名
除了真人客服存在的各种回复问题外,智能客服答错内容也是翻车的重灾区。
一些文字上的小失误,或许还能糊弄过去,但是写错了一些比较关键或者敏感的信息,就非常容易被发现,并且少不了一顿骂。
2024年8月,瑞幸咖啡在线客服系统在回复用户关于全球品牌代言人易烊千玺的咨询时,出现了明显的姓名书写错误,“易烊千玺”被误写为“易烊干玺”。

粉丝认为此类低级错误暴露了品牌流程审核缺失、员工培训不足等问题,呼吁品牌彻查责任人,加强全员培训。
2024年8月11日,瑞幸咖啡在易烊千玺超话发布了致歉声明,向易烊千玺与大家道歉,确认已经及时更改了错别字。

希望各位都再上点心,审核物料时别漏掉客服自动回复的部分,也别再犯错别字这类基础错误了。
10
闲鱼AI智能回复
买家咨询已读乱回
在大家的印象中,AI客服通常“有点用但用处不大”,基本只能机械地回复预设好的答案,并不智能。
而二手平台闲鱼推出的AI智能回复功能,走向了“已读乱回”的另一种极端,甚至还在沟通中频频“利好买家、痛击卖家”。
有买家询问商品是否还在时,AI智能回复直接就是一句“商品暂时不出售哦”,干脆东西都不卖了。

有的AI智能回复,倒帮买家砍价,卖家一上线看消息天都塌了,只能找补这些都是AI乱回的,不是我的本意。


还有的AI智能回复,直接化身包邮侠,到新疆的邮费说包邮就包邮了,买家都有点不好意思了,AI智能回复还是坚决表示不需要补邮费。

这些哭笑不得的智能回复,多少还是干扰了用户的正常使用。
对此闲鱼平台的官方客服表示,用户如果对AI回复的内容不满意,可以选择关闭AI智能托管功能,后续也会对该功能进行改进和完善。
大家对智能客服(AI客服)的期待,是希望它能在一定程度上协助回复消息解决问题,但这个回复的“分寸”却很难把握。
说到底,太“智能”的不行,答非所问、不靠谱的也不行,AI智能目前还不能真正指望它能够代替人工客服,完全独当一面。

